Classification: \(K\)-Nearest Neighbors & Decision Trees


CSCI-866-001: Data Mining & Knowledge Discovery



Lecturer: Dr. Sothea HAS

🗺️ Content

  • K-Nearest Neighbors
    • Theoretical Motivation
    • Setting
    • Tuning \(K\)
    • Curse of Dimensionality
  • Decision Trees
    • Classification & Regression Trees
    • Hyperparameter tuning
    • Application

1. \(K\)-Nearest Neighbors

Motivation

Motivation & Introduction

Motivation

  • Linear Regression is for regression problems.
  • Logistic Regression is for classification problems.

  • Both models require an input-output formula or form.
  • Do we have something that
    • Works both for classification & regression?
    • DOESN’T assume any input-output formula for prediction?

Motivation & Introduction

Introduction

  • Models that DO NOT assume any input-output form for prediction are known as Non-parametric models.
  • In this case, the prediction is based on two main points
    • Similarity of input data (\(\color{blue}{\text{x}}\approx\color{red}{\text{x}_i}\)?)
    • Using the output of those similar points (\(\color{red}{y_i}\)) to predict the output of query point (\(\color{blue}{y}\)).
  • We use this idea all the time:
    • “You are the average of the five people you spend the most time with”Jim Rohn.
    • “The sky is so dark, it’s going to be raining!”
x1 x2 y
-0.752759 2.704286 1
1.935603 -0.838856 0
-0.546282 -1.960234 0
0.952162 -2.022393 0
-0.955179 2.584544 1
-2.458261 2.011815 1
2.449595 -1.562629 0
1.065386 -2.900473 0
-0.793301 0.793835 1
2.015881 1.175845 0
-0.016509 -1.194730 0

Euclidean distance

Euclidean distance

  • The core idea of some Non-parametric models is using the outputs of similar data points to predict any query point.
  • But what does similar or difference mean?
  • In ML, we often use distances to measure how difference the data points are.
  • The most common distance is the Euclidean one:
    • For example: \(A=(1,3,4)\) and \(B=(-1,2,5)\) then \[D(A,B)=\sqrt{(1-(-1))^2+(3-2)^2+(4-5)^2}=\sqrt{4}=2\ (\text{unit}).\]
  • For two input data \(\color{blue}{\text{x}=(x_1,x_2,...,x_d)}\) and \(\color{red}{\text{x'}=(x_1',x_2',...,x_d')}\) then the Euclidean distance between them is given by \[D(\color{blue}{\text{x}},\color{red}{\text{x}'})=\sqrt{\sum_{i=1}^D(\color{blue}{x_i}-\color{red}{x_i'})^2}.\]

Euclidean distance

  • For two input data \(\color{blue}{\text{x}=(x_1,x_2,...,x_d)}\) and \(\color{red}{\text{x'}=(x_1',x_2',...,x_d')}\) then the Euclidean distance between them is given by \[D(\color{blue}{\text{x}},\color{red}{\text{x}'})=\sqrt{\sum_{i=1}^D(\color{blue}{x_i}-\color{red}{x_i'})^2}.\]

🔑 Smaller distance = Closer the points = More similar the data.

x1 x2 y
-0.752759 2.704286 1
1.935603 -0.838856 0
-0.546282 -1.960234 0
0.952162 -2.022393 0
-0.955179 2.584544 1
  • Can you identify the most similar point to the first point based on its input?
  • What’s the label of that nearest point?
  • Assume that you know the labels and of all the points except for the first one.
  • 🤔 How would you guess its label?

\(k\)-Nearest Neighbors (\(k\)-NN)

  • Given the training data: \(\{(\text{x}_1,y_1),\dots, (\text{x}_n,y_n)\}\subset \mathbb{R}^d\times{\cal Y}\).
  • If \(D\) is a distance on \(\mathbb{R}^d\) (e.g. Euclidean distance), \(\color{red}{\text{x}_{(k)}}\) is called the \(k\)-th nearest neighbor of \(\color{blue}{\text{x}}\in\mathbb{R}^d\) if its distance to \(\color{blue}{\text{x}}\) ranks \(k\)-th among all the input points, i.e.,
    • \(D(\color{blue}{\text{x}},\text{x}_{(1)})\leq D(\color{blue}{\text{x}},\text{x}_{(2)})\leq\dots\leq D(\color{blue}{\text{x}},\text{x}_{(k-1)})\leq D(\color{blue}{\text{x}},\color{red}{\text{x}_{(k)}})\leq \dots\leq D(\color{blue}{\text{x}},\text{x}_{(n)})\).
    • Let \(y_{(1)},\dots,y_{(n)}\) be the target of \(\text{x}_{(1)},\dots,\text{x}_{(n)}\) respectively.
  • If \(k\geq 1\), then \(k\)-NN predicts the target of an input \(\color{blue}{\text{x}}\) by
  • Regression: \[\begin{align*}\color{blue}{\hat{y}}&=\frac{1}{k}\sum_{j=1}^ky_{(j)}\\ &=\text{Average $y_{(j)}$ among the $k$ neighbors}.\\ &=\text{The predicted value.}\end{align*}\]
  • Classification with \(M\) classes: \[\begin{align*}\color{blue}{\hat{y}}&=\arg\max_{1\leq m\leq M}\frac{1}{k}\sum_{j=1}^k\mathbb{1}_{\{y_{(j)}=m\}}\\ &=\text{Majority group among the $k$ neighbors.}\\ &=\text{The predicted class.}\end{align*}\]

\(k\)-Nearest Neighbors (\(k\)-NN)

Example

  • Regression: \[\begin{align*}\color{blue}{\hat{y}}&=\frac{1}{k}\sum_{j=1}^ky_{(j)}\\ &=\text{Average $y_{(j)}$ among the $k$ neighbors}.\\ &=\text{The predicted value.}\end{align*}\]
  • Classification with \(M\) classes: \[\begin{align*}\color{blue}{\hat{y}}&=\arg\max_{1\leq m\leq M}\frac{1}{k}\sum_{j=1}^k\mathbb{1}_{\{y_{(j)}=m\}}\\ &=\text{Majority group among the $k$ neighbors.}\\ &=\text{The predicted class.}\end{align*}\]

\(k\)-Nearest Neighbors (\(k\)-NN)

Imputing Missing Pixels

Code
from skimage import data
import matplotlib.pyplot as plt
image = data.astronaut()
import numpy as np
from sklearn.impute import KNNImputer
n_miss = 100
np.random.seed(42)
missing_id = np.random.choice(512, size=(n_miss,2))
image_nan = image.copy()

for i in range(n_miss):
    image_nan[(missing_id[i,0]-2):(missing_id[i,0]+2),(missing_id[i,1]-2):(missing_id[i,1]+2),:] = 0
plt.figure(figsize=(4,4))
plt.imshow(image_nan)
plt.axis('off')
plt.show()

  • How would you impute the missing pixels in this image?
Code
for i in range(n_miss):
    for ch in range(3):
        temp = image_nan[(missing_id[i,0]-5):(missing_id[i,0]+5), (missing_id[i,1]-5):(missing_id[i,1]+5), ch]
        image_nan[(missing_id[i,0]-2):(missing_id[i,0]+2),(missing_id[i,1]-2):(missing_id[i,1]+2),ch] = temp[temp> 0].mean()
plt.figure(figsize=(4,4))
plt.imshow(image_nan)
plt.axis('off')
plt.show()

  • Missing pixels \(=\frac{1}{K}\sum_{k=1}^K\text{pixel}_k\) where \(\text{pixel}_k\) are neighboring non-missing pixels.

\(k\)-Nearest Neighbors (\(k\)-NN)

Influence of \(K\)

  • Too large \(k\Leftrightarrow\) Using many points
    \(\Leftrightarrow\) too inflexible \(\Leftrightarrow\) Underfitting.

  • Too small \(k\Leftrightarrow\) Using less points \(\Leftrightarrow\) too flexible \(\Leftrightarrow\) Overfitting.
  • How to choose a good \(k\)?

Fine-tune \(k\)

Fine-tune \(k\)

Data splitting: Train/Validate/Test

  • A good model is the one that can generalize/predict new unseen data.
  • The first attempt: splitting the data into 3 parts.
Set Common % Purpose
Train 60%–70% For training the model
Validation 15%–20% Tune hyperparameters \(k\)
Test 15%–20% Evaluate final model performance
  • In this case, the best \(k\) is the one achieving the best performance on Validation set.
  • The final performance is measured using the Test set.

Fine-tune \(k\)

Data splitting: \(K\)-fold Cross-Validation

  • In the previous splitting scheme, the best \(k\) depends strongly on the split.
  • To reduce this dependency, a more stable scheme is proposed called \(K\)-fold Cross-Validation technique.

Pseudocode

  • For \(\color{blue}{k}\) [1,2,3,...,N]:
    • For f in [1,...,K]:
      • Train \(k\)-NN on all data except for fold f.
      • Predict and measure performance on fold f.
      • Save the performance as \(\epsilon_f\).
    • Compute CV performance for \(\color{blue}{k}\): \[\text{CV}(\color{blue}{k})=\frac{1}{K}\sum_{f=1}^K\epsilon_f.\]
  • Choose the best \(k\) with the best CV performance.

Performance metrics

Performance metrics

  • Selecting the best \(k\) depends not only the splitting scheme, but also the performance metric to define WHAT DOES THE BEST MEAN?
  • What’s performance metric?
  • It’s a value that measures the quality of a model when using to predict new unseen observations.
  • They are divided into two main types:
    • Score: larger \(\Leftrightarrow\) better model.
    • Error: smaller \(\Leftrightarrow\) better model.
  • ⚠️ Not to confuse:
    • Metric: For fine-tuning the key hyperparameters of the model (use validating or testing data when being measured).
      • Example: \(R^2\), Adjusted \(R^2\), Accuracy…
    • Loss: For training the model and is computed using the training data.
      • Example: Mean Squared Error (MSE), Mean Absolute Error (MAE)…

Performance metrics

Regression metrics

  • These are some common metrics in regression problems.
  • Mean Squared Error (MSE): \[\text{MSE}=\frac{1}{\text{n}_{\text{test}}}\sum_{i=1}^{\text{n}_{\text{test}}}(\color{blue}{y_i}-\color{red}{\hat{y}_i})^2.\]
  • Mean Absolute Error (MAE): \[\text{MAE}=\frac{1}{\text{n}_{\text{test}}}\sum_{i=1}^{\text{n}_{\text{test}}}|\color{blue}{y_i}-\color{red}{\hat{y}_i}|.\]
  • Root Mean Squared Error (RMSE): \[\text{RMSE}=\sqrt{\frac{1}{\text{n}_{\text{test}}}\sum_{i=1}^{\text{n}_{\text{test}}}(\color{blue}{y_i}-\color{red}{\hat{y}_i})^2}.\]
  • Mean Absolute Percentage Error (MAPE): \[\text{MAPE}=\frac{1}{\text{n}_{\text{test}}}\sum_{i=1}^{\text{n}_{\text{test}}}\left|\frac{\color{blue}{y_i}-\color{red}{\hat{y}_i}}{\color{blue}{y_i}}\right|.\]
  • Coefficient of Determination: \(R^2=1-\sum_{i=1}^{\text{n}_{\text{test}}}(\color{blue}{y_i}-\color{red}{\hat{y}_i})^2/\sum_{i=1}^{\text{n}_{\text{test}}}(\color{blue}{y_i}-\overline{\color{blue}{y}})^2.\)

Performance metrics

Classification metrics

  • These are some common metrics in classification problems.
  • Misclassification Error (ME): \[\text{ME}=\frac{\text{#}\{i:\color{blue}{y_i}\neq\color{red}{\hat{y}_i}\}}{\text{n}_{\text{test}}}.\]

  • Precision: \[\text{Precision}=\frac{\text{True Positive}}{\text{All Positive Prediction}}.\]

  • Accuracy: \[\text{Accuracy}=\frac{\text{#}\{i:\color{blue}{y_i}=\color{red}{\hat{y}_i}\}}{\text{n}_{\text{test}}}.\]

  • Recall: \[\text{Recall}=\frac{\text{True Positive}}{\text{All Positive Labels}}.\]

  • F1-score: \[\text{F1-score}=\frac{2\times \text{Precision}\times \text{Recall}}{\text{Precision}+\text{Recall}}.\]

Application

\(k\)-Nearest Neighbors (\(k\)-NN)

In action

  • Let’s work with our Heart Disease Dataset (shpe: \(1025\times 14\)) and choose \(K=5\).
  • \(K\)-NN is a distance-based method, it’s essential to
    • Scale the inputs
    • Watch out for outliers/missing values
    • Encode categorical inputs
    • Watch out for the effect of imbalanced class
Code
import numpy as np
import pandas as pd
data = pd.read_csv(path + "/heart.csv")
quan_vars = ['age','trestbps','chol','thalach','oldpeak']
qual_vars = ['sex','cp','fbs','restecg','exang','slope','ca','thal','target']

# Convert to correct types
for i in quan_vars:
  data[i] = data[i].astype('float')
for i in qual_vars:
  data[i] = data[i].astype('category')

# Train test split
from sklearn.model_selection import train_test_split
X, y = data.iloc[:,:-1], data.iloc[:,-1]
X_train, X_test, y_train, y_test = train_test_split(X, y, test_size=0.2, stratify=y, random_state=42)

from sklearn.preprocessing import MinMaxScaler, StandardScaler
scaler = MinMaxScaler()

# OnehotEncoding and Scaling
X_train_cat = pd.get_dummies(X_train.select_dtypes(include="category"), drop_first=True)
X_train_encoded = scaler.fit_transform(np.column_stack([X_train.select_dtypes(include="number").to_numpy(), X_train_cat]))
X_test_cat = pd.get_dummies(X_test.select_dtypes(include="category"), drop_first=True)
X_test_encoded = scaler.transform(np.column_stack([X_test.select_dtypes(include="number").to_numpy(), X_test_cat]))

# KNN
from sklearn.neighbors import KNeighborsClassifier 

knn = KNeighborsClassifier(n_neighbors=5)
knn = knn.fit(X_train_encoded, y_train)
y_pred = knn.predict(X_test_encoded)

from sklearn.metrics import roc_auc_score, accuracy_score, precision_score, recall_score, f1_score, confusion_matrix, ConfusionMatrixDisplay

test_perf = pd.DataFrame(
    data={'Accuracy': accuracy_score(y_test, y_pred),
          'Precision': precision_score(y_test, y_pred),
          'Recall': recall_score(y_test, y_pred),
          'F1-score': f1_score(y_test, y_pred)},
    columns=["Accuracy", "Precision", "Recall", "F1-score"],
    index=["5NN"])
test_perf
Accuracy Precision Recall F1-score
5NN 0.868293 0.861111 0.885714 0.873239
  • Q3: Can we do better?
  • A3: Yes! \(K=5\) is arbitrary. We should fine-tune it!

\(k\)-Nearest Neighbors (\(k\)-NN)

Fine-tuning \(k\): Cross-validation

  • There are many way to perform Cross-validation in python.
  • Let’s use GridSearchCV from sklearn.model_selection module.
Code
knn = KNeighborsClassifier()
from sklearn.model_selection import GridSearchCV
from sklearn.metrics import f1_score, make_scorer
scorer = make_scorer(f1_score, pos_label=1)
param_grid = {'n_neighbors': list(range(1,20))}
knn = KNeighborsClassifier()
grid_search = GridSearchCV(knn, param_grid, cv=10, scoring=scorer, return_train_score=True)
grid_search.fit(X_train_encoded, y_train)

knn = KNeighborsClassifier(n_neighbors=grid_search.best_params_['n_neighbors'])
knn = knn.fit(X_train_encoded, y_train)
y_pred = knn.predict(X_test_encoded)

test_perf = pd.concat([test_perf, pd.DataFrame(
    data={'Accuracy': accuracy_score(y_test, y_pred),
          'Precision': precision_score(y_test, y_pred),
          'Recall': recall_score(y_test, y_pred),
          'F1-score': f1_score(y_test, y_pred)},
    columns=["Accuracy", "Precision", "Recall", "F1-score"],
    index=[f"{grid_search.best_params_['n_neighbors']}NN"])], axis=0)
test_perf
Accuracy Precision Recall F1-score
5NN 0.868293 0.861111 0.885714 0.873239
1NN 1.000000 1.000000 1.000000 1.000000

\(k\)-Nearest Neighbors (\(k\)-NN)

What can go wrong?

 

  • It’s because of the duplicated data!
  • Let’s try again.
Accuracy Precision Recall F1-score
5NN 0.868293 0.861111 0.885714 0.873239
1NN 1.000000 1.000000 1.000000 1.000000
16NN_No_Dup 0.885246 0.882353 0.909091 0.895522

\(k\)-Nearest Neighbors (\(k\)-NN)

Curse of dimensionality

  • Curse of dimensionality refers to various challenges and phenomena that arise when working with high-dimensional data.
  • The main challenge for \(K\)-NN is that distances or closeness lose its meaning in high-dimensional spaces.
  • In this scenario, data points tend to be equally distant from one another.
  • Example: Simulate \(\text{x}_1,\dots,\text{x}_n\sim{\cal U}[-5,5]^d\) with \(d=1,10,100,500,1000, 5000, 10000, 50000\).
    • For each dimension \(d\), we compute: \[r(d)=\frac{\max_{i\neq j}D(\text{x}_i,\text{x}_j)}{\min_{i\neq j}D(\text{x}_i,\text{x}_j)}.\]
    • Obtain the following graph 👉
Code
N = 10
Ds = np.zeros(shape=(N*(N-1)//2, 8))
j = 0
for d in [1,10,100, 500, 1000, 5000, 10000, 50000]:
    Xd = np.random.uniform(-5,5,size=(N,d))
    i = 0
    for s in range(1, N):
        for k in range(s):
            Ds[i,j] = np.linalg.norm(Xd[s,:] - Xd[k,:])
            i += 1
    j += 1
import plotly.express as px
df_dist = pd.DataFrame({'Ratio': np.round(Ds.max(axis=0)/Ds.min(axis=0), 2), 'Dim': ['1','10','100', '500', '1000', '5000', '10000', '50000']})
fig4 = px.line(df_dist, x='Dim', y="Ratio", text="Ratio")
fig4.update_layout(
    width=400, height=450, 
    title="Max-min distance ratio at various dimension")
fig4.update_xaxes(title='Dimension')
fig4.update_yaxes(title='Max-Min Distance Ratio')
fig4.update_traces(textposition="top right")
fig4.show()

\(k\)-Nearest Neighbors (\(k\)-NN)

Summary

  • \(k\)-NN predicts the label/value of a new point by looking at the \(k\) closest neighbors of the point.
  • Data preprocessing is essential: scaling, drop duplications, encoding, outliers

  • The key parameter \(k\) can be tuned using cross-validation technique.

  • \(k\)-NN may not be suitable in high-dimensional cases due to Curse of dimensionality. However, we can try:

    • Feature selection
    • Dimensional reduction
    • Distance metric

2. Decision Trees

Classification & Regression Trees

🌳 Decision Trees (\(k\)-NN)

Motivation

  • \(k\)-NN is a nonparametric model that predicts any new data point \(\color{blue}{\text{x}}\) based on
    • Identifying input data \(\color{red}{\text{x}_{(i)}}\approx\color{blue}{\text{x}}\),
    • Prediction is based on the label \(\color{red}{y_{(i)}}\) of those neighbors.
  • Regression: \[\begin{align*}\color{blue}{\hat{y}}&=\frac{1}{k}\sum_{j=1}^k\color{red}{y_{(i)}}\\ &=\text{Average $\color{red}{y_{(i)}}$ among the $k$ neighbors}.\end{align*}\]

  • Classification with \(M\) classes: \[\begin{align*}\color{blue}{\hat{y}}&=\arg\max_{1\leq m\leq M}\frac{1}{k}\sum_{j=1}^k\mathbb{1}_{\{\color{red}{y_{(i)}}=m\}}\\ &=\text{Majority group among the $k$ neighbors.}\end{align*}\]

Motivation & Introduction

Introduction

  • \(k\)-NN defines Neighbors based on the Euclidean distance between two points.

  • The main leading question to the development of Decision Tree methods is

  • Is there other way to define Neighbor?

x1 x2 y
-0.752759 2.704286 1
1.935603 -0.838856 0
-0.546282 -1.960234 0
0.952162 -2.022393 0
-0.955179 2.584544 1
-2.458261 2.011815 1
2.449595 -1.562629 0
1.065386 -2.900473 0
-0.793301 0.793835 1
2.015881 1.175845 0
-0.016509 -1.194730 0

🌳 Decision Trees (\(k\)-NN)

CART: Classification And Regression Trees

  • In CART, “neighbors” are defined by rectangular regions within inputs space.
  • Neighbors in \(k\)-NN are based on straight distance.
  • Neighbors in CART are based on blocks.

🌳 Decision Trees

CART: Classification And Regression Trees

  • Building a CART consists of:
    • Start at root (no split yet).
    • Recursively split into smaller regions.
    • Stop when a stopping criterion is met.
  • Regions \(\color{blue}{\Rightarrow}\) neighbors \(\color{blue}{\Rightarrow}\) prediction.
  • At each split,
    • We try column \(\color{red}{X_j}\) at threshold \(\color{red}{a}\in\mathbb{R}\) into two subregions \(R_1\) and \(R_2\).
    • We decision to split along \(\color{red}{X_j}\) at \(\color{red}{a}\) so that \(R_1\) and \(R_2\) are as pure as possible.
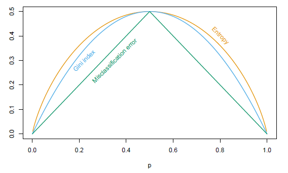
  • Impurity is defined by impurity measures:
    • Regression: Within-region variation \(\sum_{y\in R_1}(y-\overline{y}_1)^2+\sum_{y\in R_2}(y-\overline{y}_2)^2.\)
    • Classification (\(M\) classes):
      • Missclassification error \(=1-\hat{p}_{k^*}\) where \(k^*\) is the majority class.
      • Gini impurity \(=\sum_{k=1}^M\hat{p}_{k}(1-\hat{p}_{k})\).
      • Entropy \(=-\sum_{k}\hat{p}_{k}\log(\hat{p}_{k})\) where \(\hat{p}_{k}\): proportion of class \(k\) in region \(R\).

🌳 Decision Trees

CART: Classification And Regression Trees

  • Building a CART consists of:
    • Start at root (no split yet).
    • Recursively split into smaller regions.
    • Stop when a stopping criterion is met.
  • Regions \(\color{blue}{\Rightarrow}\) neighbors \(\color{blue}{\Rightarrow}\) prediction.
  • At each split,
    • We try column \(\color{red}{X_j}\) at threshold \(\color{red}{a}\in\mathbb{R}\) into two subregions \(R_1\) and \(R_2\).
    • We decision to split along \(\color{red}{X_j}\) at \(\color{red}{a}\) so that \(R_1\) and \(R_2\) are as pure as possible.
  • Impurity is defined by impurity measures:

The smaller \(\Leftrightarrow\) the purer the regions!

🌳 Decision Trees

CART: Classification And Regression Trees

  • First split:
    • \(\text{En}(R_1)=-1\log(1)=0\)
    • \(\begin{align*}\\ \text{En}(R_2)&=-\color{blue}{16/19\log(16/19)}-\color{red}{3/19\log(3/19)}\\ &=0.436.\end{align*}\)
    • \(\text{En}_1=(0)11/30+(0.436)19/30=0.276.\)
    • Information gain: \(\text{En}_0-\text{En}_1.\)

  • Prediction rule:
    • Regression: \(\color{blue}{\hat{y}}=\) average targets within the same block.
    • Classification: \(\color{blue}{\hat{y}}=\) majority vote among points within the same block.

🌳 Decision Trees

Hyperparameters of CART and Influence

  • Hyperparameters:
    • max_depth
    • max_features
    • min_samples_split
    • min_samples_leaf
    • criterion… [see explanation here]

  • Deep trees \(\Leftrightarrow\) less neighbors \(\Rightarrow\) Overfitting.
  • In this case of smaller leaves, it’s similar to smaller \(k\) in \(k\)-NN.
  • These hyperparameters should be fine-tuned using CV to optimize its performance.

🌳 Decision Trees

In action: Heart Disease Dataset

  • We drop duplicated data and use GridsearchCV with \(K=10\) to search over the hyperparameters:
    • Impurity (criterion)
    • Mininum size of leave nodes (min_samples_leaf)
    • Maximum features (max_features).
Code
data = pd.read_csv(path + "/heart.csv")
quan_vars = ['age','trestbps','chol','thalach','oldpeak']
qual_vars = ['sex','cp','fbs','restecg','exang','slope','ca','thal','target']

# Convert to correct types
for i in quan_vars:
  data[i] = data[i].astype('float')
for i in qual_vars:
  data[i] = data[i].astype('category')

# Train test split
from sklearn.model_selection import train_test_split
data_no_dup = data.drop_duplicates()
X, y = data_no_dup.iloc[:,:-1], data_no_dup.iloc[:,-1]
X_train, X_test, y_train, y_test = train_test_split(X, y, test_size=0.2, stratify=y, random_state=42)

from sklearn.model_selection import GridSearchCV 
from sklearn.tree import DecisionTreeClassifier 
from sklearn.metrics import accuracy_score
from sklearn.metrics import roc_auc_score, accuracy_score, precision_score, recall_score, f1_score, confusion_matrix, ConfusionMatrixDisplay

clf = DecisionTreeClassifier()
param_grid = {'criterion': ['gini', 'entropy'],
              'min_samples_leaf': [2, 5, 10, 16, 20, 25, 30],
              'max_features': ['auto', 'sqrt', 'log2', 2, 5, 10, X_train.shape[1]] }
grid_search = GridSearchCV(estimator=clf, param_grid=param_grid, cv=10, scoring='accuracy', n_jobs=-1) 
grid_search.fit(X_train, y_train)

best_model = grid_search.best_estimator_ 
y_pred = best_model.predict(X_test)

test_tr = pd.DataFrame(
    data={'Accuracy': accuracy_score(y_test, y_pred),
          'Precision': precision_score(y_test, y_pred),
          'Recall': recall_score(y_test, y_pred),
          'F1-score': f1_score(y_test, y_pred)},
    columns=["Accuracy", "Precision", "Recall", "F1-score"],
    index=["Tree"])
test_tr = pd.concat([test_tr, pd.DataFrame(
    data={'Accuracy': 0.885246,
          'Precision': 0.882353,
          'Recall': 0.909091,
          'F1-score': 0.909091},
    columns=["Accuracy", "Precision", "Recall", "F1-score"],
    index=["16-NN"])], axis=0)
print(f"Best hyperparameters: {grid_search.best_params_}")
test_tr
Best hyperparameters: {'criterion': 'gini', 'max_features': 13, 'min_samples_leaf': 5}
Accuracy Precision Recall F1-score
Tree 0.819672 0.823529 0.848485 0.835821
16-NN 0.885246 0.882353 0.909091 0.909091

🌳 Decision Trees

Summary

  • CART is a nonparametric model that define neighbors based on small rectangular regions.
  • They are not sensitive to scaling.
  • The key parameters includes
    • depth, minimum leave size,
    • impurity measures, number of splits,
    • maximum features considered at each split
  • They should be fine-tuned to optimize the model performance.
  • It can handle categorical data as well.
  • Just ike \(K\)-NN with small \(K\), deep trees are prone to overfitting.

🥳 It’s party time 🥂